|
|
|
Drehmomentgeregelte Bremse / PID-Regler / 2-Massen-Schwinger |
|
| Smie0711 |
Gast
|
 |
Beiträge: ---
|
 |
|
 |
Anmeldedatum: ---
|
 |
|
 |
Wohnort: ---
|
 |
|
 |
Version: ---
|
 |
|
|
 |
|
Verfasst am: 14.08.2019, 11:08
Titel: Drehmomentgeregelte Bremse / PID-Regler / 2-Massen-Schwinger
|
 |
Hallo zusammen,
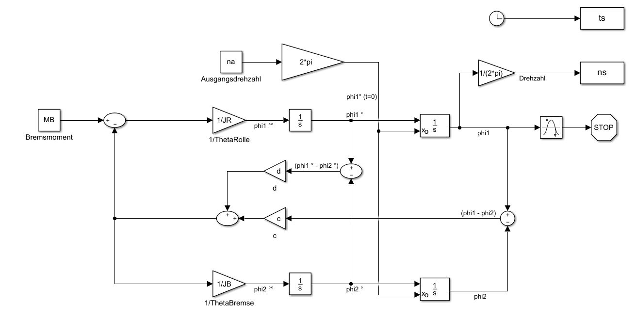
ich versuche mich gerade daran einen Zweimassenschwinger über einen PID zu regeln (aktueller Stand siehe Anhang)... Dabei möchte ich gerne das Drehmoment auf einen konstanten Wert einregeln.
Ich bin mir aktuell weder sicher ob ich den PID an der richtigen Stelle eingebunden habe, noch an welcher Stelle ich mein Scope anbringen müsste um das Einschwingverhalten auslesen zu können. Als drittes wäre es noch schön zu wissen an welcher Stelle man normalerweise das Totzeitglied einbindet.
Für eure Hilfe schonmal vielen Dank! Hoffe meine Fragen sind nicht allzu Basic^^ wobei ihr mir ja dann sicher einfacher weiterhelfen könnt.
Grüße
| Beschreibung: |
|
 Download |
| Dateiname: |
SIMULINK.JPG |
| Dateigröße: |
58.95 KB |
| Heruntergeladen: |
557 mal |
|
|
|
|
|
|
|
|
|
Einstellungen und Berechtigungen
|
|
Du kannst Beiträge in dieses Forum schreiben. Du kannst auf Beiträge in diesem Forum antworten. Du kannst deine Beiträge in diesem Forum nicht bearbeiten. Du kannst deine Beiträge in diesem Forum nicht löschen. Du kannst an Umfragen in diesem Forum nicht mitmachen. Du kannst Dateien in diesem Forum posten Du kannst Dateien in diesem Forum herunterladen
|
|
Impressum
| Nutzungsbedingungen
| Datenschutz
| FAQ
| RSS
Hosted by:
Copyright © 2007 - 2026
goMatlab.de | Dies ist keine offizielle Website der Firma The Mathworks
MATLAB, Simulink, Stateflow, Handle Graphics, Real-Time Workshop, SimBiology, SimHydraulics, SimEvents, and xPC TargetBox are registered trademarks and The MathWorks, the L-shaped membrane logo, and Embedded MATLAB are trademarks of The MathWorks, Inc.
|
|