|
|
|
Kein Colorcode in der Plot Legende |
|
| Gast |
|
 |
Beiträge: ---
|
 |
|
 |
Anmeldedatum: ---
|
 |
|
 |
Wohnort: ---
|
 |
|
 |
Version: ---
|
 |
|
|
 |
|
Verfasst am: 10.05.2020, 11:15
Titel: Kein Colorcode in der Plot Legende
|
 |
Hallo,
ich möchte mit dem Program einfach nur zwei Wellenlängentabellen darstellen.
Dabei funtkioniert fast alles. Ich habe aber ein Problem mit der Legende. Ich kenne es bis jetzt so, dass die Legende einen Punkt, Strich, oder ähnliches (je nach Art des Plottes) anzeigt und danach dort der Name steht.
Meine Legende hat nun leider keinen Farbcode und ich habe bis jetzt nicht herausgefunden woran das liegt.
WL_Table: Ist ein 2x256 double. Ich transponiere den Array da der Plot Befehl die Daten Spaltenweise darstellt.
|
|
|
|
|
|
| Harald |

Forum-Meister
|
 |
Beiträge: 24.502
|
 |
|
 |
Anmeldedatum: 26.03.09
|
 |
|
 |
Wohnort: Nähe München
|
 |
|
 |
Version: ab 2017b
|
 |
|
|
 |
|
Verfasst am: 10.05.2020, 11:31
Titel:
|
 |
Hallo,
| Zitat: |
| Meine Legende hat nun leider keinen Farbcode |
Was bedeutet das? Dass beide Legendensymbole die gleiche Farbe haben? Ich habe ein Beispiel erstellt und sehe dort weder dieses noch ein anderes Problem.
Wenn du das Problem bisher nicht hattest, ist ja auch die Frage, was ist jetzt anders? Stelle also bitte möglichst viele Infos zur Verfügung:
* einen Screenshot
* einen Beispieldatensatz, mit dem das Problem auftritt
* das Release, mit dem du arbeitest
Grüße,
Harald
_________________
1.) Ask MATLAB Documentation
2.) Search gomatlab.de, google.de or MATLAB Answers
3.) Ask Technical Support of MathWorks
4.) Go mad, your problem is unsolvable ;)
|
|
|
|
| Gast |
|
 |
Beiträge: ---
|
 |
|
 |
Anmeldedatum: ---
|
 |
|
 |
Wohnort: ---
|
 |
|
 |
Version: ---
|
 |
|
|
 |
|
Verfasst am: 10.05.2020, 11:44
Titel:
|
 |
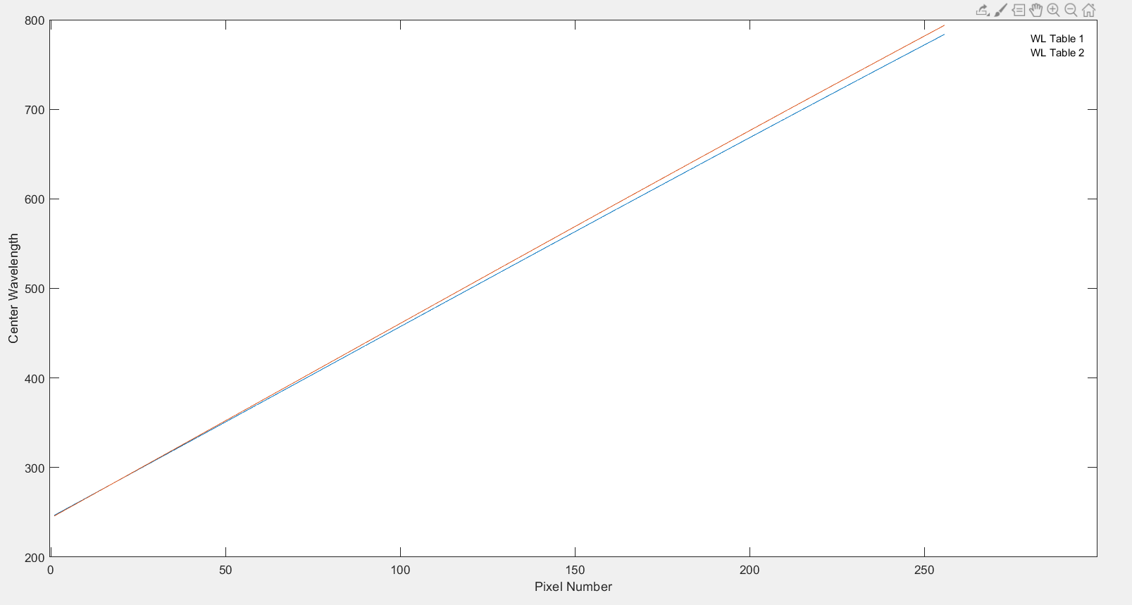
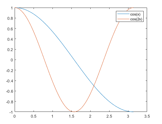
Hallo Harald,
danke für die Antwort.
Anbei findest du zwei Bilder. Das eine ist einfach von der MathWorks Seite für "legend" entnommen. Die Legende zeigt dort einen farbigen Strich, passend zur Farbe der Kurve. Das hätte ich für meinen Datensatz auch gerne.
Als Beispiel können wir gerne den Code der genau dieses Beispiel auf der Mathworks seite behandel nehmen, da er wenn ich ihn ausführe zum selben Problem führt (s. Bilder).
Hier nochmal der Link: https://de.mathworks.com/help/matlab/ref/legend.html
Ich habe direkt das erste Beispiel gewählt.
| Beschreibung: |
|
 Download |
| Dateiname: |
my_data_no_color_code.png |
| Dateigröße: |
32.31 KB |
| Heruntergeladen: |
517 mal |
| Beschreibung: |
|
 Download |
| Dateiname: |
example_no_color_code.png |
| Dateigröße: |
28.35 KB |
| Heruntergeladen: |
525 mal |
| Beschreibung: |
|
 Download |
| Dateiname: |
example.png |
| Dateigröße: |
12.58 KB |
| Heruntergeladen: |
499 mal |
|
|
|
|
| Gast |
|
 |
Beiträge: ---
|
 |
|
 |
Anmeldedatum: ---
|
 |
|
 |
Wohnort: ---
|
 |
|
 |
Version: ---
|
 |
|
|
 |
|
Verfasst am: 10.05.2020, 11:47
Titel:
|
 |
Sorry,
das Release ist R2019b.
|
|
|
|
| Harald |

Forum-Meister
|
 |
Beiträge: 24.502
|
 |
|
 |
Anmeldedatum: 26.03.09
|
 |
|
 |
Wohnort: Nähe München
|
 |
|
 |
Version: ab 2017b
|
 |
|
|
 |
|
Verfasst am: 10.05.2020, 19:34
Titel:
|
 |
Hallo,
habe ich so noch nicht gesehen.
Erster Vorschlag wäre, den Grafiktreiber zu aktualisieren.
Sollte das nicht helfen, den Technischen Support von MathWorks kontaktieren.
Grüße,
Harald
_________________
1.) Ask MATLAB Documentation
2.) Search gomatlab.de, google.de or MATLAB Answers
3.) Ask Technical Support of MathWorks
4.) Go mad, your problem is unsolvable ;)
|
|
|
|
| Gast |
|
 |
Beiträge: ---
|
 |
|
 |
Anmeldedatum: ---
|
 |
|
 |
Wohnort: ---
|
 |
|
 |
Version: ---
|
 |
|
|
 |
|
Verfasst am: 10.05.2020, 19:39
Titel:
|
 |
Okay mache ich.
Danke für deine Hilfe!
LG
|
|
|
|
|
|
|
Einstellungen und Berechtigungen
|
|
Du kannst Beiträge in dieses Forum schreiben. Du kannst auf Beiträge in diesem Forum antworten. Du kannst deine Beiträge in diesem Forum nicht bearbeiten. Du kannst deine Beiträge in diesem Forum nicht löschen. Du kannst an Umfragen in diesem Forum nicht mitmachen. Du kannst Dateien in diesem Forum posten Du kannst Dateien in diesem Forum herunterladen
|
|
Impressum
| Nutzungsbedingungen
| Datenschutz
| FAQ
| RSS
Hosted by:
Copyright © 2007 - 2026
goMatlab.de | Dies ist keine offizielle Website der Firma The Mathworks
MATLAB, Simulink, Stateflow, Handle Graphics, Real-Time Workshop, SimBiology, SimHydraulics, SimEvents, and xPC TargetBox are registered trademarks and The MathWorks, the L-shaped membrane logo, and Embedded MATLAB are trademarks of The MathWorks, Inc.
|
|