|
|
| Swagbert |

Forum-Newbie
|
 |
Beiträge: 8
|
 |
|
 |
Anmeldedatum: 08.06.19
|
 |
|
 |
Wohnort: Ruhrgebiet
|
 |
|
 |
Version: R2019a
|
 |
|
|
 |
|
Verfasst am: 05.07.2019, 10:06
Titel: Probleme mit plot
|
 |
Hallo zusammen,
wie oben schon zu lesen ist, habe ich Probleme bei meiner Aufgabe wenn ich die plot Funktion benutze.
Error using plot
Data must be numeric, datetime, duration or an array convertible to double.
Error in DGL_dat (line 16)
plot(t,i,'k') ,hold on,grid on,
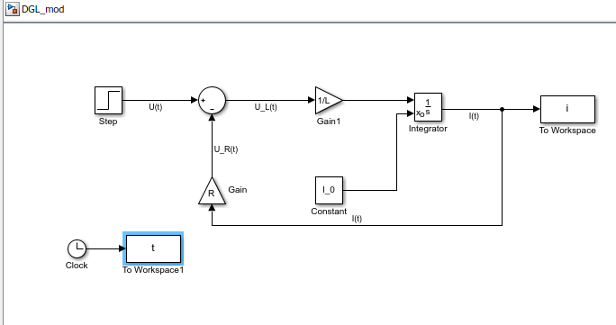
Im Anhang findet ihr Screenshots von meiner "Arbeit"
Besten Dank und LG
Jan
| Beschreibung: |
|
 Download |
| Dateiname: |
Simulink.PNG |
| Dateigröße: |
15.74 KB |
| Heruntergeladen: |
831 mal |
| Beschreibung: |
|
 Download |
| Dateiname: |
plot.PNG |
| Dateigröße: |
24.59 KB |
| Heruntergeladen: |
851 mal |
|
|
|
|
|
|
| Harald |

Forum-Meister
|
 |
Beiträge: 24.502
|
 |
|
 |
Anmeldedatum: 26.03.09
|
 |
|
 |
Wohnort: Nähe München
|
 |
|
 |
Version: ab 2017b
|
 |
|
|
 |
|
Verfasst am: 08.07.2019, 11:38
Titel:
|
 |
Hallo,
schau dir doch mal im Workspace an, was i ist.
Wenn du das Skript und das Modell anhängen würdest statt Screenshots davon, könnte man das für dich ausprobieren.
Grüße,
Harald
_________________
1.) Ask MATLAB Documentation
2.) Search gomatlab.de, google.de or MATLAB Answers
3.) Ask Technical Support of MathWorks
4.) Go mad, your problem is unsolvable ;)
|
|
|
|
| Swagbert |
Themenstarter

Forum-Newbie
|
 |
Beiträge: 8
|
 |
|
 |
Anmeldedatum: 08.06.19
|
 |
|
 |
Wohnort: Ruhrgebiet
|
 |
|
 |
Version: R2019a
|
 |
|
|
 |
|
Verfasst am: 09.07.2019, 08:20
Titel:
|
 |
Hallo Harald,
ja i habe ich mir bereits angeschaut aber weiß nicht was ich da ändern muss.
habe dir mal die Dateien hochgeladen.
Besten Dank
Gruß Jan
| Beschreibung: |
|
 Download |
| Dateiname: |
DGL_mod.mdl |
| Dateigröße: |
38.24 KB |
| Heruntergeladen: |
816 mal |
| Beschreibung: |
|
 Download |
| Dateiname: |
DGL_dat.m |
| Dateigröße: |
425 Bytes |
| Heruntergeladen: |
856 mal |
|
|
|
|
| Harald |

Forum-Meister
|
 |
Beiträge: 24.502
|
 |
|
 |
Anmeldedatum: 26.03.09
|
 |
|
 |
Wohnort: Nähe München
|
 |
|
 |
Version: ab 2017b
|
 |
|
|
 |
|
Verfasst am: 09.07.2019, 09:14
Titel:
|
 |
Hallo,
es gibt kein i im Workspace. Im Workspace wird eine Variable t erstellt, die i enthält.
i enthält übrigens auch die Zeit. Es ist also unnötig, clock separat rauszuschreiben.
Grüße,
Harald
_________________
1.) Ask MATLAB Documentation
2.) Search gomatlab.de, google.de or MATLAB Answers
3.) Ask Technical Support of MathWorks
4.) Go mad, your problem is unsolvable ;)
|
|
|
|
| Swagbert |
Themenstarter

Forum-Newbie
|
 |
Beiträge: 8
|
 |
|
 |
Anmeldedatum: 08.06.19
|
 |
|
 |
Wohnort: Ruhrgebiet
|
 |
|
 |
Version: R2019a
|
 |
|
|
 |
|
Verfasst am: 09.07.2019, 09:37
Titel:
|
 |
|
|
|
|
|
|
Einstellungen und Berechtigungen
|
|
Du kannst Beiträge in dieses Forum schreiben. Du kannst auf Beiträge in diesem Forum antworten. Du kannst deine Beiträge in diesem Forum nicht bearbeiten. Du kannst deine Beiträge in diesem Forum nicht löschen. Du kannst an Umfragen in diesem Forum nicht mitmachen. Du kannst Dateien in diesem Forum posten Du kannst Dateien in diesem Forum herunterladen
|
|
Impressum
| Nutzungsbedingungen
| Datenschutz
| FAQ
| RSS
Hosted by:
Copyright © 2007 - 2026
goMatlab.de | Dies ist keine offizielle Website der Firma The Mathworks
MATLAB, Simulink, Stateflow, Handle Graphics, Real-Time Workshop, SimBiology, SimHydraulics, SimEvents, and xPC TargetBox are registered trademarks and The MathWorks, the L-shaped membrane logo, and Embedded MATLAB are trademarks of The MathWorks, Inc.
|
|