|
|
|
Regelung Fahrzeuggeschwindigkeit |
|
| lorenzfragt |

Forum-Anfänger
|
 |
Beiträge: 26
|
 |
|
 |
Anmeldedatum: 20.11.21
|
 |
|
 |
Wohnort: ---
|
 |
|
 |
Version: ---
|
 |
|
|
 |
|
Verfasst am: 03.01.2022, 12:46
Titel: Regelung Fahrzeuggeschwindigkeit
|
 |
Hallo,
ich würde gerne die Geschwindigkeit meines Fahrzeugs auf verschiedene Vorgaben regeln.
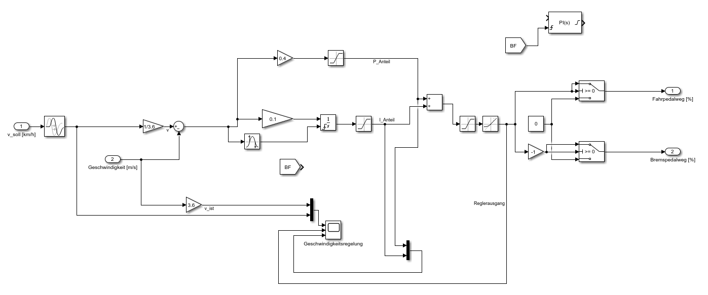
Ich habe den Regelfehler (v_soll-v_ist) und schalte anschließend einer PI-Regler an. Ich habe jedoch das Problem das mir der P-Anteil bei der stationären Genauigkeit stört (siehe Bild). Kann ich den P Anteil irgendwie ausschalten oder etwas reinitialisieren wenn er nicht mehr benötigt wird? Ich habe schon einiges probiert aber komme nicht ganz zum Ziel.
Der I-Anteil ist auf +-0,3 begrenzt
| Beschreibung: |
|
 Download |
| Dateiname: |
Scope.PNG |
| Dateigröße: |
44.72 KB |
| Heruntergeladen: |
598 mal |
| Beschreibung: |
|
 Download |
| Dateiname: |
Reglermodell.PNG |
| Dateigröße: |
41.41 KB |
| Heruntergeladen: |
648 mal |
|
|
|
|
|
|
|
|
|
Einstellungen und Berechtigungen
|
|
Du kannst Beiträge in dieses Forum schreiben. Du kannst auf Beiträge in diesem Forum antworten. Du kannst deine Beiträge in diesem Forum nicht bearbeiten. Du kannst deine Beiträge in diesem Forum nicht löschen. Du kannst an Umfragen in diesem Forum nicht mitmachen. Du kannst Dateien in diesem Forum posten Du kannst Dateien in diesem Forum herunterladen
|
|
Impressum
| Nutzungsbedingungen
| Datenschutz
| FAQ
| RSS
Hosted by:
Copyright © 2007 - 2026
goMatlab.de | Dies ist keine offizielle Website der Firma The Mathworks
MATLAB, Simulink, Stateflow, Handle Graphics, Real-Time Workshop, SimBiology, SimHydraulics, SimEvents, and xPC TargetBox are registered trademarks and The MathWorks, the L-shaped membrane logo, and Embedded MATLAB are trademarks of The MathWorks, Inc.
|
|