|
|
|
SimEvents - Zwischen verschiedenen Queues auswählen |
|
| tomcat8080 |
Gast
|
 |
Beiträge: ---
|
 |
|
 |
Anmeldedatum: ---
|
 |
|
 |
Wohnort: ---
|
 |
|
 |
Version: ---
|
 |
|
|
 |
|
Verfasst am: 28.01.2014, 15:52
Titel: SimEvents - Zwischen verschiedenen Queues auswählen
|
 |
| |
 |
|
Hallo
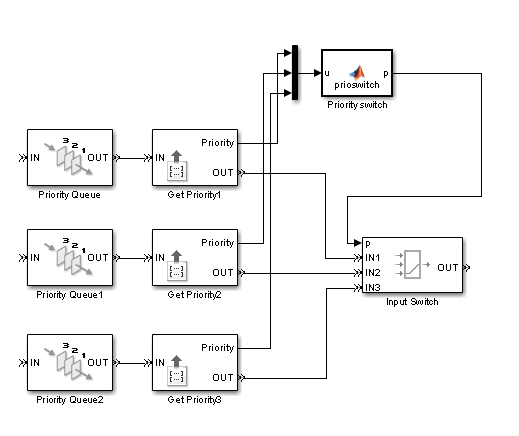
Ich würde mich über Anregungen freuen, wie man das folgende Problem mit SimEvents geschickt lösen könnte:
Gegeben sind n Priority-Queues, die parallel angeordnet sind. Die Ausgänge der Queues sind mit einem n-Input Switch verbunden. Dieser Switch soll immer genau jenen Port bzw. Pfad durchschalten, an dem die Entity mit der höchsten Priorität (über alle Queues) anliegt. Haben mehrere Entites die gleiche Priorität, soll zwischen den jew. Eingängen getoggled werden.
Ein Problem besteht darin, dass die Entites solange in ihren Queues bleiben sollen, bis sie durchgeschaltet werden. Gäbe es dieses Kriterium nicht, könnte ich z.B. statt des Input Switches auch einen Path Combiner mit anschließender Priority Queue verwenden.
Ich wollte es so lösen, dass ich die Priorität der obersten Queue Elemente in eine MATLAB Funktion gebe und darüber dann den Input Switch zur Selektion des aktiven Ports ansteuere. Dieser Ansatz ist aber problematisch für den Fall, dass eine der Queues leer ist und noch veraltete Prioritätswerte an die MATLAB Funktion übergeben werden.
Anbei ein Screenshot mit dem Aufbau.
Vielen Dank für Eure Hilfe.
LG, Christian
| Beschreibung: |
|
 Download |
| Dateiname: |
aufbau.PNG |
| Dateigröße: |
20.98 KB |
| Heruntergeladen: |
565 mal |
|
|
|
|
|
|
|
|
|
Einstellungen und Berechtigungen
|
|
Du kannst Beiträge in dieses Forum schreiben. Du kannst auf Beiträge in diesem Forum antworten. Du kannst deine Beiträge in diesem Forum nicht bearbeiten. Du kannst deine Beiträge in diesem Forum nicht löschen. Du kannst an Umfragen in diesem Forum nicht mitmachen. Du kannst Dateien in diesem Forum posten Du kannst Dateien in diesem Forum herunterladen
|
|
Impressum
| Nutzungsbedingungen
| Datenschutz
| FAQ
| RSS
Hosted by:
Copyright © 2007 - 2026
goMatlab.de | Dies ist keine offizielle Website der Firma The Mathworks
MATLAB, Simulink, Stateflow, Handle Graphics, Real-Time Workshop, SimBiology, SimHydraulics, SimEvents, and xPC TargetBox are registered trademarks and The MathWorks, the L-shaped membrane logo, and Embedded MATLAB are trademarks of The MathWorks, Inc.
|
|