|
|
|
Simulation ADC Wägeverfahren |
|
| gallioleo |

Forum-Newbie
|
 |
Beiträge: 4
|
 |
|
 |
Anmeldedatum: 30.04.12
|
 |
|
 |
Wohnort: ---
|
 |
|
 |
Version: ---
|
 |
|
|
 |
|
Verfasst am: 30.04.2012, 09:37
Titel: Simulation ADC Wägeverfahren
|
 |
Hallo,
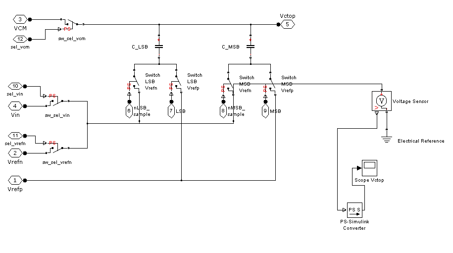
ich bin in Matlab-Neuanfänger und möchte nun ein Modell eines 2Bit ADCs in Simulink aufzubauen. Mein aktuelles Model habe ich angehängt als Screenshoot angehängt.
Mein Frage zeilt auf folgendes Problem: Während der Samplephase schalte ich die Schalter so das an den Kondensatoren die Spannung VCM und Vin anliegt. Die aus einer Spannungsquelle stammende Spannung vin mess ich nochmals mit dem Voltage Sensor (siehe Anhang). Das Messgerät zeigt mir dann allerdings eine Spannung von 1,55V statt 1,0V an. Zur weiteren Indo Vrefn = 0,65V. Weiterhin habe ich alle Spannungsquellen auf die "Electrical Referenz" bezogen.
Wo könnte der Fehler liegen?
Vielen Dank für die Antworten!
| Beschreibung: |
|
 Download |
| Dateiname: |
ADC.png |
| Dateigröße: |
8.42 KB |
| Heruntergeladen: |
1733 mal |
|
|
|
|
|
|
| gallioleo |
Themenstarter

Forum-Newbie
|
 |
Beiträge: 4
|
 |
|
 |
Anmeldedatum: 30.04.12
|
 |
|
 |
Wohnort: ---
|
 |
|
 |
Version: ---
|
 |
|
|
 |
|
Verfasst am: 30.04.2012, 10:17
Titel:
|
 |
|
Hallo, ich glaube den Fehler gefunden zu haben. Es lag an den Schaltschwellen bei den Schaltern
|
|
|
|
|
|
|
Einstellungen und Berechtigungen
|
|
Du kannst Beiträge in dieses Forum schreiben. Du kannst auf Beiträge in diesem Forum antworten. Du kannst deine Beiträge in diesem Forum nicht bearbeiten. Du kannst deine Beiträge in diesem Forum nicht löschen. Du kannst an Umfragen in diesem Forum nicht mitmachen. Du kannst Dateien in diesem Forum posten Du kannst Dateien in diesem Forum herunterladen
|
|
Impressum
| Nutzungsbedingungen
| Datenschutz
| FAQ
| RSS
Hosted by:
Copyright © 2007 - 2026
goMatlab.de | Dies ist keine offizielle Website der Firma The Mathworks
MATLAB, Simulink, Stateflow, Handle Graphics, Real-Time Workshop, SimBiology, SimHydraulics, SimEvents, and xPC TargetBox are registered trademarks and The MathWorks, the L-shaped membrane logo, and Embedded MATLAB are trademarks of The MathWorks, Inc.
|
|