| 
|  
|  | 
| 
 
 
	
		|  | Verteilnetz in Simscape Electrical |  |  
 
| 
| Sehion |  
| Gast
 
 
 
|  |  
|  | Beiträge: --- |  |  
|  |  
|  | Anmeldedatum: --- |  |  
|  |  
|  | Wohnort: --- |  |  
|  |  
|  | Version: --- |  |  
|  |  |  
|  |  | 
|  Verfasst am: 02.10.2024, 13:30    
Titel: Verteilnetz in Simscape Electrical |  |  
|  |  |   |  
| Hallo liebes Forum, 
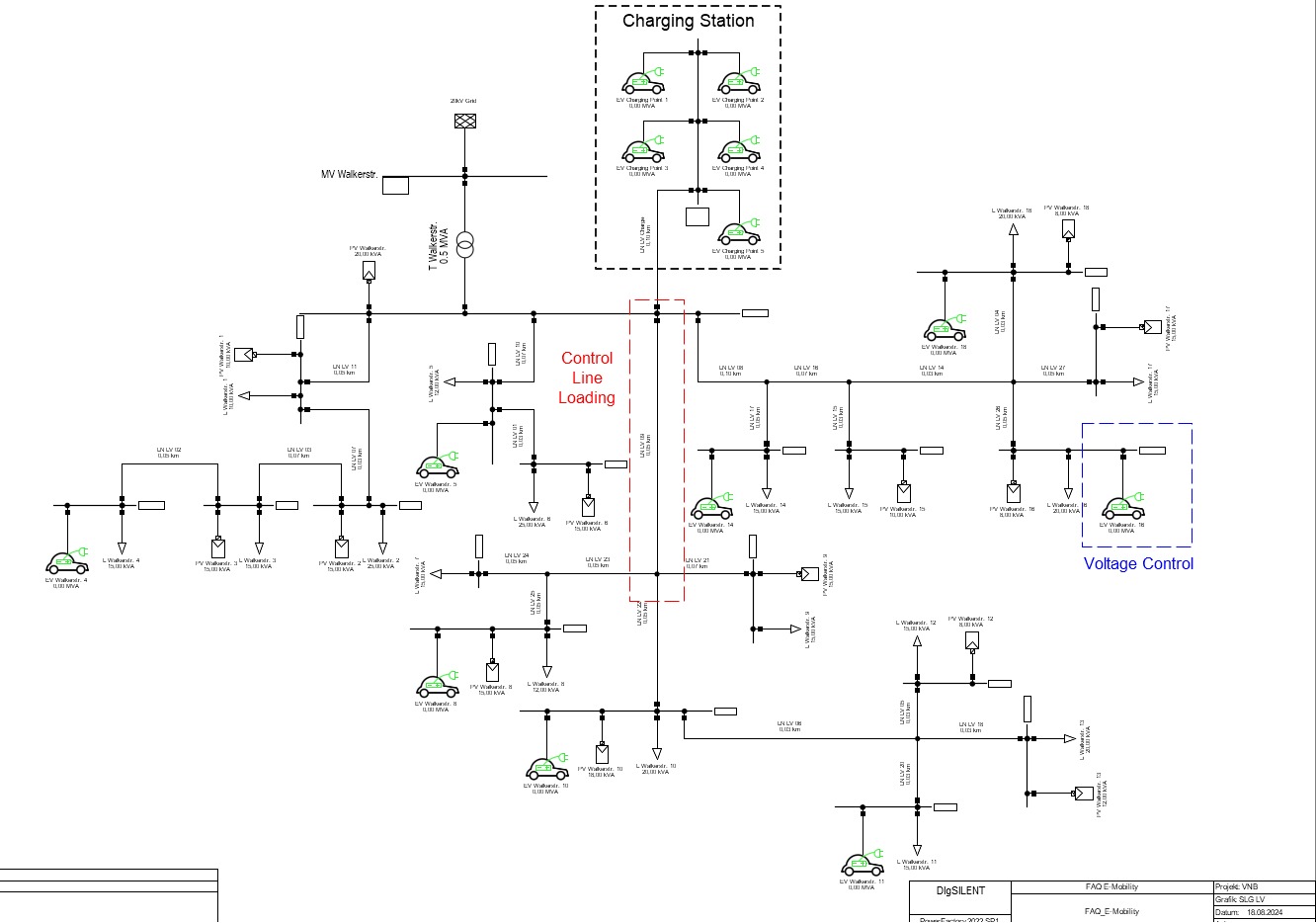
 ich bin ein Anfänger in Simulink und möchte ein Verteilnetz erstellen und eine Lastflussberechnung durchführen. Das Netz, welches im angehängten Bild dargestellt ist stammt aus PowerFactory. Es besteht im Grunde aus einem Netzanschluss mit 20kV, mehreren Sammelschienen, einem Trafo, mehreren Hausanschlüssen (Lasten), einigen PV-Anlagen, sowie E-Ladesäulen.
 Mein Plan war es zunächst das Netz so nah wie möglich nachzubilden und mich anschließend um die Simulation mit powergui zu kümmern.
 
 Jetzt habe ich einige Fragen bzw. benötige dringend Hilfe und Tipps.
 Im Bild 2 seht ihr ein Ausschnitt vom ersten Versuch das Netz nachzubilden.
 
 Den Netzanschluss habe ich über eine dreiphasige Spannungsquelle nachgebildet.
 Die Sammelschienen sind durch "Busbar" nachgebildet.
 Der Transformator regelt die Spannung auf 400V runter.
 Für die Leitungen zwischen den Häusern sind durch Transmission Line modeliert.
 Die Häuserlasten sind durch Dynamiy Load realiesiert.
 Die PV-Anlagen sind im Moment noch Stromquellen und die Ladestationen sind WYe-Connectet Load.
 
 Zunächst einmal wäre ich froh wenn mir jemand grob einen Überblick über grobe Fehler und richtige Lösungsansätze geben könnte. Welche Alternativen bieten sich eher an? Und gibt es vielleicht geeignete Lernbeispiele oder Literatur (welche ich vielleicht übersehen habe).
 
 Ich denke ich Simulink ist es dann eher üblich die PV-Anlage und E-Ladestadion in Subsystems zu erstellen. Gibt es dort fertige Beispiele für mein Netz oder müsste ich diese selber moderlieren?
 
 Ich bin für jede Hilfe dankbar und hoffe das ich es schaffe eine Lastflussberechnung für das Netzdurchzuführen.
 
 
 
	
		
	 
		| Beschreibung: |  |  Download
 |  
		| Dateiname: | Bild2.PNG |  
		| Dateigröße: | 80.84 KB |  
		| Heruntergeladen: | 646 mal |  
	
		
	 
		| Beschreibung: |  |  Download
 |  
		| Dateiname: | Wichtig!!![1].jpg |  
		| Dateigröße: | 121.1 KB |  
		| Heruntergeladen: | 656 mal |  |  |  
|  |  |  
		| 
 
 |  
| 
| Harald |  
|  
 Forum-Meister
 
 
 
|  |  
|  | Beiträge: 24.502 |  |  
|  |  
|  | Anmeldedatum: 26.03.09 |  |  
|  |  
|  | Wohnort: Nähe München |  |  
|  |  
|  | Version: ab 2017b |  |  
|  |  |  
|  |  | 
|  Verfasst am: 18.12.2024, 14:15    
Titel: |  |  
| Hallo, 
 leider sind auf gomatlab weniger "Fragenbeantworter" aktiv. Ich bin der aktivste, kenne mich aber nicht mit Simscape und der Anwendung aus.
 Wenn die Frage noch aktuell ist, kannst Du sie auf MATLAB Answers posten.
 https://www.mathworks.com/matlabcentral/answers/index
 Deutschsprachige Beiträge sind dort auch willkommen, aber der Leserkreis ist englischsprachig natürlich größer.
 
 Grüße,
 Harald
 _________________
 
 1.) Ask MATLAB Documentation
 2.) Search gomatlab.de, google.de or MATLAB Answers
 3.) Ask Technical Support of MathWorks
 4.) Go mad, your problem is unsolvable ;)
 |  |  
|  |  
| 
| simulinkUser |  
| Gast
 
 
 
|  |  
|  | Beiträge: --- |  |  
|  |  
|  | Anmeldedatum: --- |  |  
|  |  
|  | Wohnort: --- |  |  
|  |  
|  | Version: --- |  |  
|  |  |  
|  |  | 
|  Verfasst am: 14.03.2025, 10:17    
Titel: |  |  
| Prinzipiell kannst du das in Simulink gut Modellieren und deine Ansätze mit Stromquellen für PV usw. sind auch in Ordnung. Jedoch musst du dir überlegen, ob du reine Lastflusssimulation (RMS basiert) oder physikalisch korrekt (Sinusgrößen) modellieren möchtest. Letzteres ist deutlich aufwendiger, da du u.a. Synchronisationseinrichtungen, uvm. benötigst.
 Daher geh erstmal den weg mit Lastfluss: Alles wird mit effektivwerden modelliert, d.h. Gleichspannungs- und Gleichstromquellen. Kein Sinus, keine rotierenden Maschinen, keine Trafos, keine Blindleistung. Falls du letzteres verwenden möchtest, sschau dir mal Phasor-Modelle in Simulink an.
 |  |  
|  |  
|     
 
 | 
 
 |  
| Einstellungen und Berechtigungen |  
| 
 | Du kannst Beiträge in dieses Forum schreiben. Du kannst auf Beiträge in diesem Forum antworten.
 Du kannst deine Beiträge in diesem Forum nicht bearbeiten.
 Du kannst deine Beiträge in diesem Forum nicht löschen.
 Du kannst an Umfragen in diesem Forum nicht mitmachen.
 Du kannst Dateien in diesem Forum posten
 Du kannst Dateien in diesem Forum herunterladen
 
 |  |  
 Impressum
 | Nutzungsbedingungen
 | Datenschutz
 | FAQ
 |
  RSS 
 Hosted by:
 
   
 Copyright © 2007 - 2025
goMatlab.de | Dies ist keine offizielle Website der Firma The Mathworks
 
 MATLAB, Simulink, Stateflow, Handle Graphics, Real-Time Workshop, SimBiology, SimHydraulics, SimEvents, and xPC TargetBox are registered trademarks and The MathWorks, the L-shaped membrane logo, and Embedded MATLAB are trademarks of The MathWorks, Inc.
 
 
 |  |